This is so interesting!
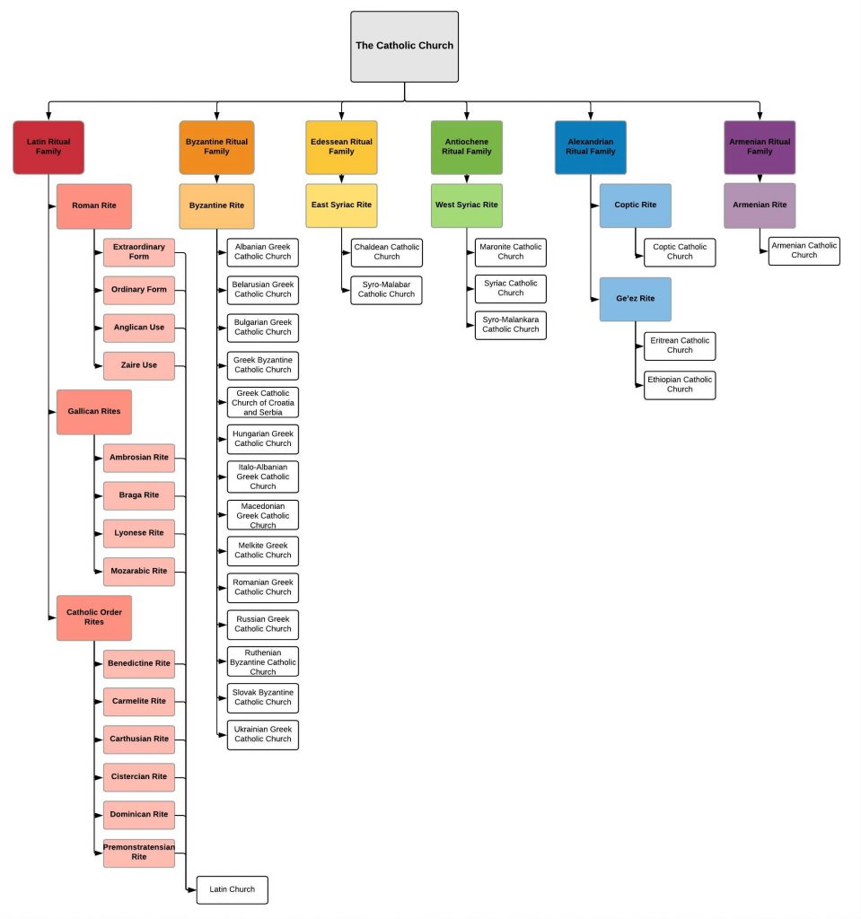
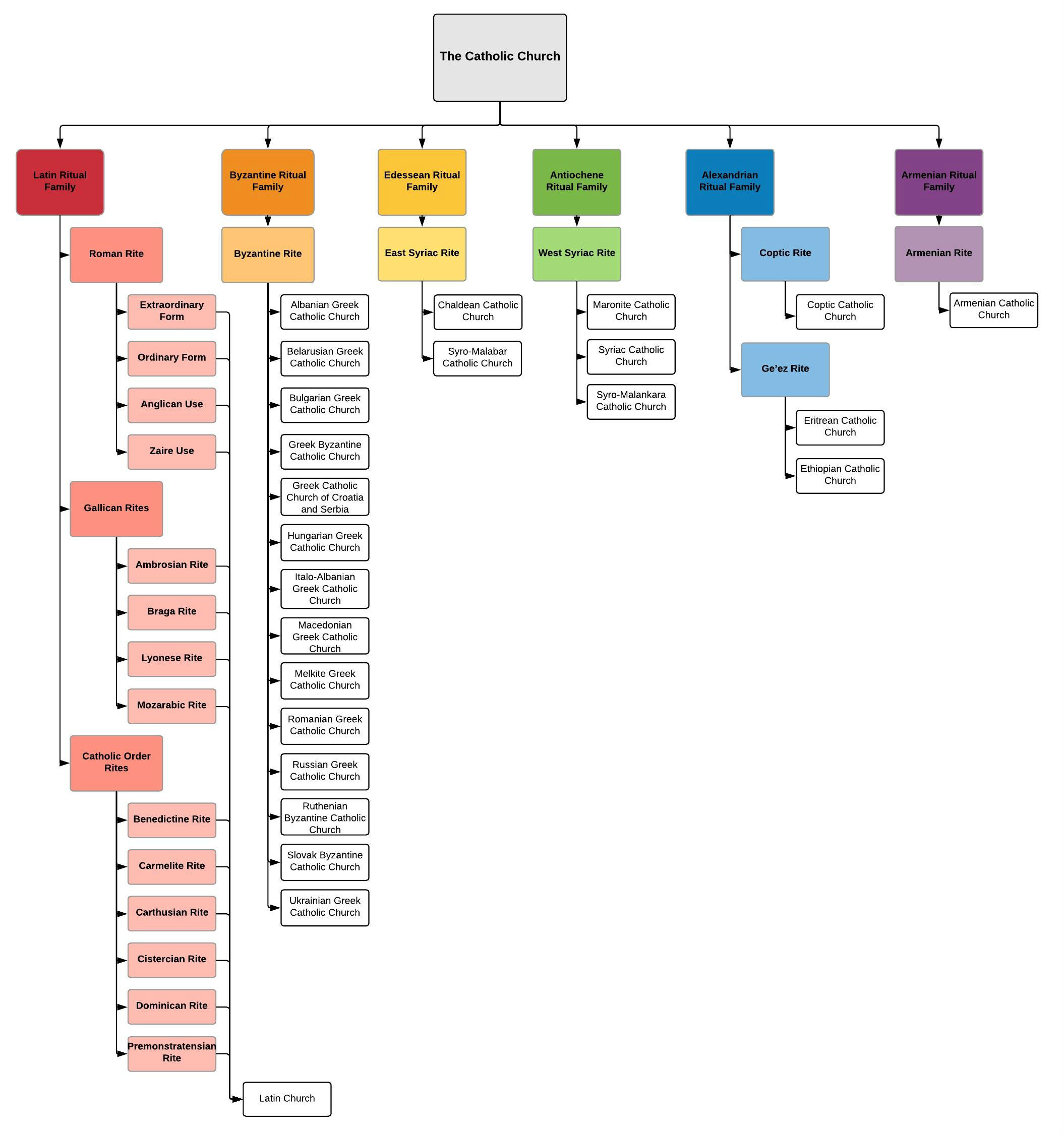
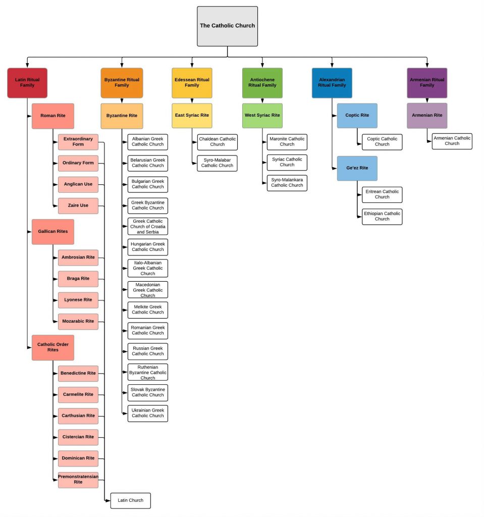
“Catholic” means universal. The Catholic Church gets its name from the fact that it is the universal Church, made up of many different local churches, traditions, and liturgical rites.
Wait, what is a “rite” again? The Church defines it thusly: a rite is “the liturgical, theological, spiritual and disciplinary heritage, distinguished according to peoples’ culture and historical circumstances, that finds expression in each autonomous church’s way of living the faith.” (Code of Canons of the Eastern Churches, canon 28 §1)
When most Catholics go to Mass, what they are participating in is really just the Ordinary Form of the Roman Rite, but there are actually many more rites that most Catholics may not even have heard of.
The user u/shotofdepresso recently posted a really handy diagram on Reddit that lists out all the different rites currently in use, connecting them with what what part of the Church they are used in.
Here’s the diagram:
Click/tap the image to view it full size.
Posted on /r/Catholicism on Reddit
[See also: How All the Apostles Died & Where You Can Find Their Remains Today]
[See also: Sit, Stand, Kneel: The Symbolic Meaning of All that Moving at Mass!]

